各区卫生健康委、北京经济技术开发区社会事业局,市中医药局、市疾控局,市医管中心,委机关各处室,各直属单位:
按照市“十五五”规划编制工作总体部署,我们研究制定了《“十五五”时期健康北京建设规划编制工作方案》,已经市卫生健康委主任办公会和党委会议审议通过,现予以印发,请认真组织实施。
北京市卫生健康委员会
2025年1月24日
“十五五”时期健康北京建设规划编制工作方案
“十五五”时期是本市率先基本实现社会主义现代化承上启下的关键时期,也是完成各方面体制机制改革任务的重要时期。编制实施好“十五五”时期健康北京建设规划,对于全方位、全生命周期保障人民健康,推动首都高质量发展具有重要意义。按照全市对“十五五”规划编制工作的统一部署,为高质量做好“十五五”时期健康北京建设规划编制工作,特制定本方案。
一、总体要求
(一)总体思路。坚持以习近平新时代中国特色社会主义思想为指导,深入贯彻党的二十大和二十届二中、三中全会精神,认真落实健康中国战略,紧紧围绕首都城市战略定位,以首都发展为统领,以人民健康为中心,深入分析“十五五”时期健康北京建设面临的形势,准确把握发展基础以及未来发展面临的战略机遇和风险挑战,加强“三医联动”,紧扣“七有”“五性”,对健康北京建设未来五年的发展目标和重大问题进行系统谋划和前瞻布局,为率先基本实现社会主义现代化奠定坚实健康基础,为到2035年建成健康中国贡献北京力量。
(二)编制原则
坚持目标导向和问题导向相结合。既要锚定2035年远景目标,科学谋划好“十五五”时期健康北京建设的时间表、优先序、路线图;又要结合“十四五”时期健康北京建设规划实施情况评估反映出的短板弱项,认真梳理制约卫生健康事业高质量发展的重点难点问题,着力破解健康北京建设进程中面临的深层次矛盾。
坚持立足市情与区域协同和国际视野相统筹。既要从健康北京建设的实际发展阶段出发,尽力而为、量力而行;又要更加主动服务党和国家战略发展全局、更加积极融入京津冀协同发展大局;还要树立全球视野,在推进高水平对外开放、加强卫生健康领域合作等方面进行系统谋划,提高在全球卫生健康治理体系中的影响力。
坚持全面规划和突出重点相协调。既要强调规划的宏观性,充分发挥规划战略导向作用,系统研究谋划“十五五”时期健康北京建设的重大任务和主要举措;又要聚焦“牵一发而动全身”的重点领域和关键环节进行集中攻关,提出解决问题的真招实策。
坚持战略性和操作性相统一。既要前瞻性研究展望“十五五”时期健康北京建设的目标指标和实施路径,谋划好未来五年的重点任务,为未来十年的发展布局奠定基础;又要从实际出发,充分研究论证,提出可操作、易评估的目标指标和任务举措,确保规划可落地、可实施。
二、主要任务
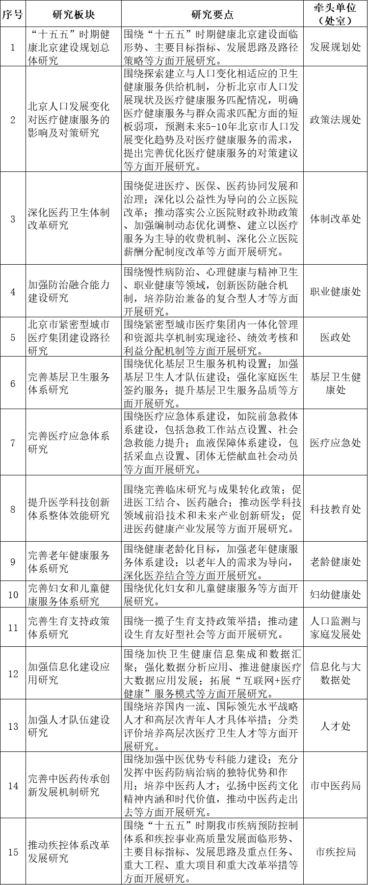
(一)开展重点课题研究。认真学习领会国家要求和市委市政府决策部署,聚焦健康北京建设的关键性、全局性重大问题,分板块开展“十五五”时期健康北京建设规划重点课题研究,摸清现状、找准问题,研究提出各专项工作在“十五五”时期的基本思路,明确主要目标指标、重点任务和保障措施,为编制“十五五”时期健康北京建设规划奠定基础。研究课题由局级领导牵头,相关单位(处室)负责,分别形成专项研究报告,及时报送市卫生健康委发展规划处(研究课题任务见附件2)。
(二)编制“十五五”时期健康北京建设规划。按照市委市政府统一部署和市发展改革委统一要求,在系统调研、深入研究基础上,加强与相关部门和各区的沟通协调,研究编制形成“十五五”时期健康北京建设规划。主要内容包括在系统评估“十四五”时期健康北京建设规划实施情况基础上,分析研判“十五五”时期健康北京建设面临的形势,明确“十五五”时期健康北京建设的总体思路,合理设置规划主要目标指标,提出“十五五”时期健康北京建设的重大战略任务、重大改革举措、重大工程项目以及推进规划实施的保障措施。“十五五”时期健康北京建设规划由市卫生健康委牵头编制并组织实施。
(三)编制“十五五”时期卫生健康行业专项规划。卫生健康行业专项规划是“十五五”时期健康北京建设规划的延伸和细化,要与“十五五”时期健康北京建设规划同步部署、同步研究、同步编制,聚焦行业发展重点领域,按照“相互衔接、不重不漏”的原则进行编制,为“十五五”时期健康北京建设规划提出的各项重点任务举措落地实施提供保障。卫生健康行业专项规划由市中医药局、市疾控局、市医管中心、委机关各处室、各直属单位、各市属医院分别负责编制并组织实施,各市属医院发展规划由市医管中心牵头负责组织协调,各市属医院具体负责编制并组织实施。正式印发后的规划文本须报市卫生健康委发展规划处备案。
(四)编制各区“十五五”时期卫生健康规划。各区“十五五”时期卫生健康规划对于“十五五”时期健康北京建设规划编制实施具有重要支撑作用。各区卫生健康规划要加强与“十五五”时期健康北京建设规划、卫生健康行业专项规划的衔接,合力推动健康北京建设。同时,要根据各区发展定位,突出区域特色,明确区域未来发展思路和战略任务,提出建议纳入“十五五”时期健康北京建设规划的重要内容。各区“十五五”时期卫生健康规划由各区卫生健康委、北京经济技术开发区社会事业局负责编制,正式印发后的规划文本须报市卫生健康委发展规划处备案。
三、时间安排
(一)前期研究阶段(2024年3月-2025年2月)。组织开展规划前期重点课题研究。研究提出卫生健康领域拟纳入国家“十五五”规划基本思路的重大战略任务、重大改革举措、重大工程项目,以及“十五五”时期卫生健康领域市级专项规划编制计划,报送市发展改革委。研究制定“十五五”时期健康北京建设规划编制工作方案,成立规划编制工作领导小组,组织召开规划编制工作部署会,启动规划研究编制工作。
(二)框架研究及规划起草阶段(2025年2月-市委“十五五”规划《建议》出台前)
1.2025年2月-2025年4月,负责重点课题专项研究的各相关单位(处室)完成重点课题研究报告,负责卫生健康行业专项规划编制的各相关单位(处室)提出本领域规划基本思路、重大战略任务、重大改革举措、重大工程项目。组织开展“十五五”时期健康北京建设规划框架研究起草工作。
2.2025年4月-2025年6月,结合重点课题研究成果以及卫生健康行业专项规划阶段性成果,对接国家及全市“十五五”规划《纲要框架》,召开相关会议听取意见建议,修改完善并形成“十五五”时期健康北京建设规划框架。
3.2025年6月-市委“十五五”规划《建议》出台前,深入研究“十五五”时期健康北京建设规划主要目标指标和重大战略任务、重大改革举措、重大工程项目,广泛听取意见建议,不断修改完善规划内容,形成规划初稿。
4.加强与国家卫生健康相关规划及市级规划《纲要》等的衔接,争取将“十五五”时期健康北京建设规划的重要内容纳入国家相关规划和市级规划《纲要》。
5.协调推进各区卫生健康规划编制工作。
(三)征求意见及修改完善阶段(市委“十五五”规划《建议》出台后-2026年市人代会召开前)
1.对标市委规划《建议》提出的目标要求,进一步加强与国家卫生健康相关规划及市级规划《纲要》等的衔接,加强与各相关部门规划和各区卫生健康规划的衔接,确保步调一致,相互协调,形成规划征求意见稿,充分征求相关部门意见并修改完善。
2.2026年初,对接市级规划《纲要》,进一步修改完善规划,按要求报送市发展改革委进行综合衔接,根据意见对规划文本进行完善。
(四)审批发布阶段(2026年市人代会召开后-2026年12月)。形成“十五五”时期健康北京建设规划报审稿,按程序报审后发布实施。通过多种渠道做好规划宣传解读工作。
四、保障措施
(一)加强组织领导。高度重视、提高站位,不折不扣贯彻落实好党中央、国务院决策和市委、市政府部署。市卫生健康委成立“十五五”时期健康北京建设规划编制工作领导小组(以下简称“领导小组”),由委主要领导担任组长、委分管规划编制工作的领导担任副组长,委各分管领导为成员,负责统筹指导、总体协调规划编制工作。领导小组下设办公室,设在市卫生健康委发展规划处,具体负责规划编制工作的统筹安排与协调推进(领导小组组成见附件1)。各区、各单位也要成立“十五五”规划编制工作领导小组,加强规划编制的组织领导,加强与市、区相关部门的沟通协调。
(二)深入研究论证。落实重点课题研究任务,提高研究广度、深度和精度。广泛开展调研,真正把本领域的现状底数摸清、把矛盾问题找准,深入研究分析未来发展趋势和需求,明确规划主要目标指标、重点任务、重要改革举措、重大工程项目,加强对规划内容的多角度论证,充分吸收采纳各方面意见建议,形成高质量的规划成果。
(三)加强衔接协调。加强“十五五”时期健康北京建设规划体系统筹,与国家、市、区“十五五”规划体系充分衔接、开放共享、相互支撑,在规划方向、主要目标指标、重点任务等方面保持一致,注重宏观政策取向一致性,促进相关规划之间衔接科学、协调统一、形成规划合力。
(四)扩大社会参与。坚持开门编规划,提高规划编制的透明度和社会参与度,广泛听取意见建议,为规划编制提供支撑。有效利用各类媒体和信息平台开展宣传解读,及时发布相关信息,激发社会各界参与规划编制实施的积极性,为顺利完成编制任务和规划落地实施营造良好环境。
附件1
“十五五”时期健康北京建设规划编制工作领导小组组成
一、领导小组组成及职责
组 长:钟东波 刘俊彩
副组长:王建辉
成 员:张春雷 叶小敏 陈 航 黄若刚 严 进
王 宇 罗增刚 潘苏彦 王小娥 张晓凯
郑晋普 徐长顺
领导小组职责:组织落实国家及全市关于“十五五”规划编制总体部署;统筹指导本市卫生健康领域“十五五”规划编制工作;全面负责“十五五”时期健康北京建设规划的总体设计、整体推进;协调解决规划编制的重大问题;研究决定其他重大事项。
二、领导小组办公室组成及职责
领导小组下设办公室,办公室设在市卫生健康委发展规划处,承担领导小组日常工作,办公室主任由市卫生健康委发展规划处处长担任。
领导小组办公室成员:由委办公室、政策法规处、体制改革处、职业健康处、医政处、爱国卫生运动推进处、基层卫生健康处、医疗应急处、科技教育处、药械处、食品安全标准与监测评估处、老龄健康处、妇幼健康处、人口监测与家庭发展处、宣传处、国际合作处、保健处、支援合作处、信息化与大数据处、执法处、安全保卫处、财务处、审计处、干部人事处、人才处、机关党委、机关纪委、工会、离退休干部处主要负责同志以及市中医药局、市疾控局、市医管中心负责规划编制工作的处室负责同志组成。
领导小组办公室职责:统筹推进“十五五”时期健康北京建设规划重点课题研究;研究起草“十五五”时期健康北京建设规划基本思路和规划草案;指导各区、各单位(处室)开展“十五五”时期卫生健康领域规划研究编制工作;组织各级各类规划之间的统筹衔接;负责规划编制信息的收集、整理及报送;组织落实领导小组的工作部署。
附件2
“十五五”时期健康北京建设规划重点研究课题

京公网安备 11010802036726号